加为首页
加入收藏
联系我们
 
   
红外遥控万用测试仪 YG-802NEW
100MHz双踪数字存储虚拟示波器
红外遥控管理系统2012-专业版
红外遥控编码分析仪2012-专业版HOT
遥控器量产检测仪
新一代遥控器检测仪YG-306HOT
遥控器检测仪YG-305
遥控器检测仪YG-201
电脑万能遥控器
液晶型红外遥控读码器
ARM7(S3C44B0X)播放MP3方案
单片机读写U盘方案
单片机读写移动硬盘
YG-44B0X ARM7开发套件
YG-51WEB开发套件
USB D12 开发套件
便携式DVD锂电池充电器
LCD仿真器
单片机智能反编译器HOT
Winbond单片机软件仿真器
NTK单片机软件仿真器
跳舞毯
小型程控交换机
数码录音笔
车载免提电话
Nand Flash烧写器
DRAM测试仪
非接触ID卡考勤机-单机版
非接触ID卡考勤机-联网版
ID卡餐饮收费机-联网版
微波治疗仪
半自动智能生化分析仪
空调控制板
饮水机
ROM仿真器
远程机房环境监控-空调遥控终端(固定码型)
学习型远程控制遥控终端
电话遥控空调机
 
 

 

 



拷勤打卡钟QR-732,QR-733

开发案例

  原来的产品使用的单片机为NEC的uPD78F9418,由于货源、成本的原因,需要换成一种低成本易采购的单片机,根据用到的资源我们选择了义隆EM78P569进行开发,这颗IC有LCD驱动,IO口很多,有副时钟可以做实时时钟,正好符合要求,我们分析了原先的NEC程序代码,并用义隆代码重写,并按客户要求做了一些改进,园满完成任务。

原样机的单片机为NEC的uPD78F9418

机械钟

 

机械调整打卡日期

我们改用义隆EM78P569重新开发

 

以下文章来自网络,《力士牌QR-732拷勤机工作原理》,作者:谢志敏

线路控制原理

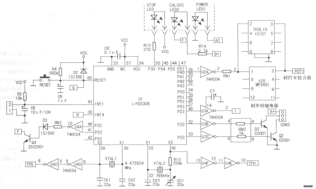
该机控制电路如上图所示,其控制芯片为U1,采用日本N EC公司开发的超大规模芯片μPD75308,采用了QFP封装。这 块IC就是我们常说的CPU,所以它正常工作同样斋要三大要素 ,即:1.(54)、(57)脚得到4.6V直流供电电压;2.(68)脚在 每次开机时得到清零复位信号(低电平有效);3.(58)、(59) 脚得到正常的主时钟信号,(55)、(56)脚得到正常的辅 振时钟信号。

需注 意的是, 若辅振(32 768kHz)电 路损坏或 该振荡部 分工作不 正常时, 会出现显 示屏显示 闪烁或无 显示,但 其他功能 却正常的故障C1为微调电容,可适当地调整辅振的频率,该 频率精度要求较高,否则容易出现计时不准的故随。U4中的C 、D、E、F四个反相器是用来测试主频以及椭振。

U1的、脚分别为打卡、蓝色、红色、分钟、日期和行位 等功能的控制输出端,静止时为高电平。如果某一个功能动作 时,对应的功能脚输出一个低电平驱动反相报U2、U3(74HC( 14),反相成高电平,再由IC5、IC8、IC6、IC9反相后输出低 电压,使相应功能的拉力器得电吸通动作一次,完成一个功能 的控制。

例如打卡功能:当有卡纸插入的时候,触到打卡开关(MIC RO.SW),使其接通,从而使CPU(43)脚经Rl6接地,变为低 电平,U1识别到有卡插入,便从(29)脚输出一个低电脉冲 送至U2A(1)脚,但U2A(2)脚反相输出一个高电平脉冲, 经RN1排阻限流后,输入IC5(1)脚(IC8在实际电路中未装, 与IC5并联,装其中一只便可),IC5(2)脚输出低电压脉冲使 打卡拉力器吸通一次,打卡一次。其他各个功能原理基本相同 ,在此不再赘述(图2中只画出了打卡部分电路)。

U1(69)-(80)、(1)-(9)为液晶显示输出脚,(2 1)-(23)脚为显示公共端;(13)~(16)、(60)~(67 )脚为按键控制脚。

U1(16)脚为维修信号输出端:正常的时候该脚保持为 离电压,但当CPU内部资料杂乱,或4.6V供电电压过低和跳格 功能(只限于QR733)不正常时,(46)脚均会变为低电压,由 U4A反相后由(10)脚输出高电,经限流电阻RN3后,再由D3 隔离,使Q4导通,点亮钟面线路板上的鲱修红灯LED2。LED2 如果发亮,表明机子已有故障,需要维修。

U1(50)脚为停止计时指示脚,平时保持高电压,当按 下前面按键STOP键时,(50)脚便为低电压,LED3绿灯得电 点亮,CPU停止计时,显示屏显示时间不走;U1(31)脚分 钟控制输出脚也无低电压脉冲输出,钟面指针停走。

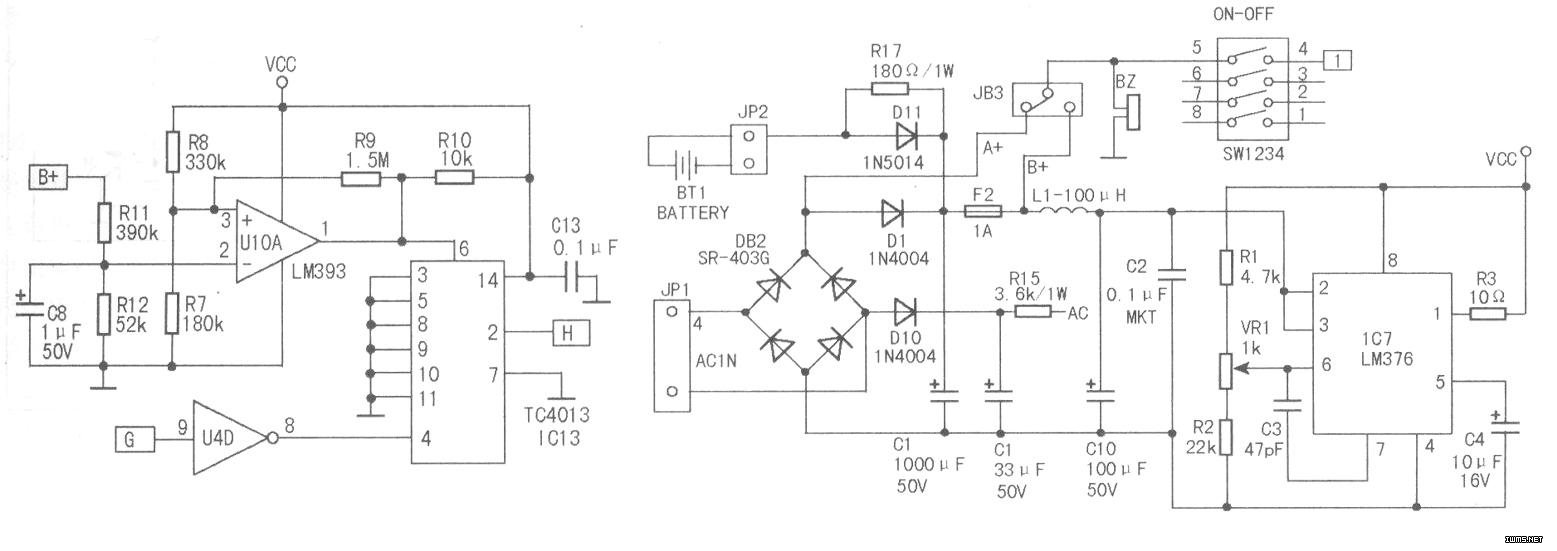
U1(38)脚为低电压保护端,即“PD”功能保护控制脚。 正常工作时,该脚输入为高电压。该功能是为了防止在无交流 电的情况下,利用电池供电时,不将电池电量放尽,从而保存 CPU内部设定的资料。如下左图所示,电池电压一路经R11与 Rl2分压,送往供电电尼比较器U1OA(LM393)(2)脚,作为 识别检测电压。

IC7(LM376)输出4.6V电压(VCC),经R8与R7分压后为U1 OA(3)脚提供稳定的基准电压(实测该脚电压为1.5V)。当电 池电压低于l2V时,R11与Rl2分压所得的电压(即(2)脚电压) 便会低于(3)脚电压(因为(3)脚电压是接在稳压电源上, 所以保持不变),电压比较器U1O动作翻转,(1)脚(输出端) 输出高电平,触发双D触发器 TC4013(ICl3)(6)脚,ICl3 (2)脚输出低电平,使U1(38)脚也会变为低电平,CPU识 别到电池供电电压过低,除了显示屏仍在计时外,停止其他的 一切动作,同时显示屏显示“PD”,且按键全都失效。只有当交 流电供电恢复时,接下线路板上的复位键(SET)方可解除该保 护功能。

值得一提的是:在刚开机时,(4)脚需要U4D连接CPU(6 8)脚的复位信号,即在开机时反相得到一个高电平脉冲。如 果该电路不正常,将会出现开机液晶显示“PD”,而按下复位键 又能消除或者一直保持“PD”状态的故障。

整机的供电输人为交流电220V,由一级共模抗干扰滤波 器滤波后,经变压器变压为l8V交流电,再由整流堆DB2整流 成24V的直流电,如下右图所示。

24V电压为蜂鸣器供电选择开关JB3A+端供电(该开关的作 用是可以选择电池供电时是否让蜂鸣器BZ起作用),再由D1二 极管隔离,一路为电池充电,一路经保险管后为蜂鸣器供电选 择开关JA3B+端供电,且为整机拉力器供电,再有一路输入到 电源稳压块IC7的(2)、(3)脚,稳压后由(1)、(8)脚输出。调 节VR1使其输出4.6V的稳定电压,为整机的小电流元件供电(C PU反相器等)。

在大量的保修机中发现,IC7损坏后可能会使4.6V电压上 升到l3V左右,进而击穿那些小电流元件。维修时可测量VCC 端的对地电阻来判断元件是否损坏,正常时应为7.6kΩ左右。

 

 


联系人:覃远高  电话:18680390660(新) 13316529329(停机) 邮箱:
QQ:12717437点击这里直接与作者交流 旺旺:berry_niu 点这里和我联系 Skype:mcusky