加为首页
加入收藏
联系我们
 
   
红外遥控万用测试仪 YG-802NEW
100MHz双踪数字存储虚拟示波器
红外遥控管理系统2012-专业版
红外遥控编码分析仪2012-专业版HOT
遥控器量产检测仪
新一代遥控器检测仪YG-306HOT
遥控器检测仪YG-305
遥控器检测仪YG-201
电脑万能遥控器
液晶型红外遥控读码器
ARM7(S3C44B0X)播放MP3方案
单片机读写U盘方案
单片机读写移动硬盘
YG-44B0X ARM7开发套件
YG-51WEB开发套件
USB D12 开发套件
便携式DVD锂电池充电器
LCD仿真器
单片机智能反编译器HOT
Winbond单片机软件仿真器
NTK单片机软件仿真器
跳舞毯
小型程控交换机
数码录音笔
车载免提电话
Nand Flash烧写器
DRAM测试仪
非接触ID卡考勤机-单机版
非接触ID卡考勤机-联网版
ID卡餐饮收费机-联网版
微波治疗仪
半自动智能生化分析仪
空调控制板
饮水机
ROM仿真器
远程机房环境监控-空调遥控终端(固定码型)
学习型远程控制遥控终端
电话遥控空调机
 
 

 

 



远程机房环境监控-空调遥控终端(固定码型)

自主知识产权

[特点]
      集成了几十种品牌100种型号的空调遥控器,高度兼容原机。
      控制空调机的制冷、除湿、送风、制热、自动运行模式,温度、风速、风向。
      工作电压:5V
      发射距离:>8米
      通过RS-232或直接I/O口控制,可以转成RS-485接口。
      单芯片实现,外围电路简单,低成本。


[代码表]

     


[外部接口]

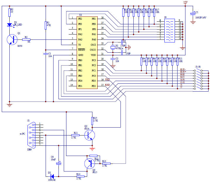
    空调遥控器与监控主机之间采用RS232/RS485连接,波特率1200,校验方式为N/8/1,如下图。
   

[典型应用电路]


      U1:主控CPU,完成发射遥控代码、与上位机通信,CPU工作于两种控制模式:I/O控制模式和RS-232控制模,两种工作模式不需要任何外部切换,CPU自动切换。
      J9:拔动开关,用于设定机型代号或遥控器地址,在I/O模式时,J9的值为机型代号(0-99),在RS-232模式时,J9的值被当作遥控器地址(0-127)。
      J1-J8:为I/O控制模式开关,可以连接到继电器,或直接与上位机的I/O相连,下降沿有效。
      Q2、Q3:RS-232电平转换,如果直接MCS-51系列单片机相连,可以去掉这部分电路。

[RS-232通信协议]
空调遥控器与监控主机之间采用RS232/RS485连接,波特率1200,校验方式为N/8/1。
1、 信息包的基本格式如下

同步字节(7EH

主机地址

遥控器地址

命令码

数据1

数据2

累加和

     第1字节              第2字节            3字节               4字节          5字节          6字节             7字节

说明:长度固定,共7个字节。累加和为第2字节到第6字节的和,高位舍去,是在转义之前处理。
转义字符:7DH为转义字符,转义符后的字节的第6位取反(bit5)。同步字节后的字节如有以下几种情况,需使用转义符:值为7eH或7dH或小于20H。7EH表示为7d5e,7DH表示为7D5D,01H表示为7D21。
主机地址:00H-FFH(0-255)
遥控器地址:00H-7FH(0-127)
命令码定义:
F0:
取遥控器设置
F1:取遥控器版本
0-99:设置遥控器,这个数字同时代表空调机型
F2: 设置遥控器的确认
监控主机在发出命令后2秒还没有收到回应则重发,三次后视为失败。


2、 状态设置(监控主机发送到空调遥控器)   

同步字节(7EH

主机地址

遥控器地址

机型

模式,开关

温度()

风量()

风向()

校验(累加和)

1字节    2字节     第3字节 4字节      5字节        第6字节          第7字节

        第4字节:机型,0-99,十六进制(00H-63H)
        第5字节:          

 

D0-D2

模式值

000

制冷

001

抽湿

010

送风

011

制热

100

自动

101110111

无效,不影响当模式

D3 电源

0

关机

1

开机

D4-D7 温度值

0000

16

0001

17

……

……

1110

30

1111

无效,不影响当前温度


         第6字节:              

D0-D3

风量

0000

自动风量

0001

0010

0011

其它值

无效,不影响

D4-D7

风向

0000

角度1

0001

角度2

0010

角度3

0011

角度4

0100

摆风

其它值

无效,不影响

 

 


          第7字节:校验和,是第1-4字节的累加和

确认信号(空调遥控器发送到监控主机)

同步字节(7EH

主机地址

遥控器地址

F2

55H

55H

累加和

1字节       2字节    第3字节        4字节     5字节    6字节       7字节

        监控主机发送一个包之前必须检测BUSY信号,空调遥控器接收到监控主机发来的设置数据包后立即处理,如果数据包正确,立即发回确认信号,否则不发回任何数据。然后发射相应机型的红外遥控编码,并置忙(BUSY)信号,发送完毕后清除BUSY信号,等待接收新的指令和数据。


3、取遥控器设置

同步字节(7EH

主机地址

遥控器地址

F0

0H

0H

累加和

1字节      2字节         3字节     4字节   5字节      6字节      7字节
   
监控主机先发一个如上的查询指令,空调遥控器收到查询指令后会在50ms内发出当前状态数据包,数据包格式同“状态设置数据包”。监控主机发送查询指令之前必须检测BUSY信号。


4、 取遥控器版本

同步字节(7EH

主机地址

遥控器地址

F1

0H

0H

累加和

1字节       2字节       第3字节     4字节    第5字节     6字节       7字节


    回应:格式同上
    第5字节:主版本号,
    第6字节:高四位从版本1,第四位从版本2
    如第5、6两字节的数据为0x0532,则代表版本为5.3.2。


[供货情况]
1、无评估套件

2、供货方式:主IC销售,不含税25元/片,5片起售,邮费自付,


 


联系人:覃远高  电话:18680390660(新) 13316529329(停机) 邮箱:
QQ:12717437点击这里直接与作者交流 旺旺:berry_niu 点这里和我联系 Skype:mcusky