学习型红外遥控终端
------家电远程控制终端的完美解决方案-----
在此下载上位机软件
下载A型详细原理图
下载B型详细原理图
特点:
1、
可学习型,适应不同种类的有载波的遥控器,适应新出的电器。
2、
支持38K和40K载波的遥控器,空调遥控器均为38K载波,85%的其它家电为38K或40K载波。
3、
采用波形数据压缩存储存。
4、
存储键数:64只
(AT24C256,以下均以AT24C256来阐述)
32只
(AT24C128)
5、
每键存储代码长度:448位,满足所有空调遥控器的要求,(空调遥控码比彩电的长很多)。
6、
应用灵活,可以同时存储不同电器的遥控代码。
7、
RS-232接口或RS-485接口,可以直接与PC机相连或与带串口的单片机相连。
8、
代码波形数据可上传到PC上保存,也可以从PC机下传波形数据,以便实现更多电器的控制。
9、
我们只提供集成了解决方案的芯片,让客户把成本降到最低,目前有A型和B型两种IC。
10、
工作电压:5V。
11、
发谢距离:大于8米。
应用:
1、
智能家居系统控制。
2、
家电远程遥控。
3、
机房环境远程监控。
4、
电教系统。
5、空调停电启动器。
系统架构:

工作原理:
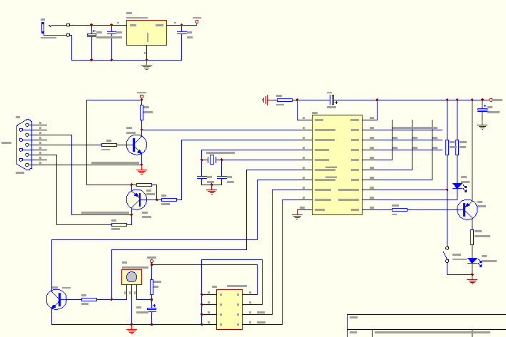
“可学习型遥控终端”(以下简称终端)采用存储遥控代码波形再发码的原理,把外挂的AT24C256分为64块,每块存放一个遥控波形,相当于64个按键,接受上位机的控制,上位机控制指令有:学习、发码、读波形、写波形4种,原理图如下图:

红外遥控终端--A型原理图,下载详细原理图

作者DIY的A型板,用户也可采用我们的样片DIY自己的评估板
A型终端特点:
1、主控单片机为AT89C2051-24PI,工作频率为22.1184MHz。
2、串行接口。
3、可挂接1片AT24C256用存储波形数据。
4、在脱机状态工作,有9只按键,只用了9个存储区;在连机状态下工作,可以使用64个存储区。
5、工作模式开关,弹起为发码模式,压下为学习模式,只有在脱机工作状态下才起作用。
6、红外接收、红外发射、状态指示、稳压电路。

红外遥控终端--B型原理图,下载详细原理图

红外遥控终端--B型评估板实物照片
B型评估板特点:
1、主控单片机为W78E52B-24,工作频率为22.1184MHz。
2、串行接口。
3、1片AT24C256用存储波形数据。
4、64只按键,左下角第1键对应存储区0,左下角第2键对应存储区1,以此类推,每个键对应一个存储区。
5、工作模式开关,弹起为发码模式,压下为学习模式,只有在脱机工作状态下才起作用。
6、红外接收、红外发射、状态指示、稳压电路。
脱机工作使用说明(适用于A、B型):
1、接好电源,压下SW1,进入学习模式,按终端上一个按键,LED亮,将被学习遥控器发射管对准接收头,距离20CM,按遥控器上的一个键,此时终端开始记录一个波形,完成后LED灭,继续下一个按键。
2、弹起SW1,处于发码状态,再按终端上某个键,终端会把刚才录入的相应按键的波形发出去,伴随LED闪烁。
连机通信协议(适用于A、B型):
一、通信方式:RS-232,通信参数:N/8/1,波特率:9600(可改为其它波特率),指令和应答均为单字节。
二、指令格式:
1、
学习指令
格式:
D7 |
D6 |
D5 |
D4 |
D3 |
D2 |
D1 |
D0 |
0 |
0 |
x |
x |
x |
x |
x |
x |
D7-6:00---学习指令。
D5-0:xxxxxx---存储区编号(0-63)。
终端收到上位机的学习指令后进入学习状态,点亮LED,被学习遥控器对准终端的接收头,距离20CM,按下被学习的按键,终端开始记录波形,伴随LED闪亮,记录完成后波形存到相应的存储区,覆盖以前的数据,LED灭,应答字符“O”(4FH)给上位机。如果20秒钟内没有按下按键,则学习过程失败,发应答字符“E”(45H)给上位机,以前的数据被保留,如果学习过程中有错误,发应答字符“E”(45H)给上位机,以前的数据被清除,
2、
发码指令
格式:
D7 |
D6 |
D5 |
D4 |
D3 |
D2 |
D1 |
D0 |
0 |
1 |
x |
x |
x |
x |
x |
x |
D7-6:01---发码指令。
D5-0:xxxxxx---存储区编号(0-63)。
终端收到发码指令后,就把相应编号存储区的波形发射出去,发应答字符“O”(4FH)给上位机,如果波形为空或出错则发应答字符“E”(45H)给上位机。
3、
读波形指令
格式
D7 |
D6 |
D5 |
D4 |
D3 |
D2 |
D1 |
D0 |
1 |
0 |
x |
x |
x |
x |
x |
x |
D7-6:10---读波形指令。
D5-0:xxxxxx---存储区编号(0-63)。
终端收到读波形指令后,就把相应编号存储区的波形数据发给上位机(512字节),再发一个数据和校验字节。
4、
写波形指令
格式:
D7 |
D6 |
D5 |
D4 |
D3 |
D2 |
D1 |
D0 |
1 |
1 |
x |
x |
x |
x |
x |
x |
D7-6:11---写波形指令。
D5-0:xxxxxx---存储区编号(0-63)。
终端收到写波形指令后,紧接着接收波形数据(512字节)存到相应编号存储区,再接收一个数据和校验字节,如果接收成功发应答字符“O”(4FH)给上位机,否则发应答字符“E”(45H)给上位机。
应用实例:
项目:机房环境监控仪,以空调机作为温度主控系统。
方案确定:采用RS-232接口,PC机作为上位机,采用典型应用电路。
终端存储区域分配:
| 存储区编号 |
所记录的空调遥控器的状态 |
|
00 |
开机,制冷,16℃,自动风向,自动风量 |
|
01 |
开机,制冷,17℃,自动风向,自动风量 |
|
02 |
开机,制冷,18℃,自动风向,自动风量 |
|
03 |
开机,制冷,19℃,自动风向,自动风量 |
|
04 |
开机,制冷,20℃,自动风向,自动风量 |
|
05 |
开机,制冷,21℃,自动风向,自动风量 |
|
06 |
开机,制冷,22℃,自动风向,自动风量 |
|
07 |
开机,制冷,23℃,自动风向,自动风量 |
|
08 |
开机,制冷,24℃,自动风向,自动风量 |
|
09 |
开机,制冷,25℃,自动风向,自动风量 |
|
0A |
开机,制冷,26℃,自动风向,自动风量 |
|
0B |
开机,制冷,27℃,自动风向,自动风量 |
|
0C |
开机,制冷,28℃,自动风向,自动风量 |
|
0D |
开机,制冷,29℃,自动风向,自动风量 |
|
0E |
开机,制冷,30℃,自动风向,自动风量 |
|
0F |
开机,制冷,30℃,自动风向,自动风量 |
|
10 |
开机,制热,16℃,自动风向,自动风量 |
|
11 |
开机,制热,17℃,自动风向,自动风量 |
|
12 |
开机,制热,18℃,自动风向,自动风量 |
|
13 |
开机,制热,19℃,自动风向,自动风量 |
|
14 |
开机,制热,20℃,自动风向,自动风量 |
|
15 |
开机,制热,21℃,自动风向,自动风量 |
|
16 |
开机,制热,22℃,自动风向,自动风量 |
|
17 |
开机,制热,23℃,自动风向,自动风量 |
|
18 |
开机,制热,24℃,自动风向,自动风量 |
|
19 |
开机,制热,25℃,自动风向,自动风量 |
|
1A |
开机,制热,26℃,自动风向,自动风量 |
|
1B |
开机,制热,27℃,自动风向,自动风量 |
|
1C |
开机,制热,28℃,自动风向,自动风量 |
|
1D |
开机,制热,29℃,自动风向,自动风量 |
|
1E |
开机,制热,30℃,自动风向,自动风量 |
|
1F |
开机,制热,30℃,自动风向,自动风量 |
|
20 |
开机,除湿,24℃,自动风向,自动风量 |
|
21 |
关机,制冷,24℃,自动风向,自动风量 |
空调遥控器不同于其它家电遥控器(如彩电),空调遥控器发出的编码包含当前状态的多种信息,而彩电发出的代码是一键一码,所以必需把所有可能的情况保存下来,但需要太多的存储空间,所以我们尽可能少地选取一些我们常用到的状态,首先是工作模式必须可以控制,我们只用到制冷、制热、除湿,其次温度要能够任意设定,再就是要有一个关机码就好了,其它风向、风量只用一种工作方式,比如全设为“自动”好了,如上表。
利用上位机发学习指令给终端,把这些状态一一学习保存下来就大功告成了。我们的上位机用C++写,主界面上放有34个按钮,分为四部分,第一部分是制冷键,共16个,分为16℃-30℃,第二部分是制热键,共16个,也分为16℃-30℃,第三部分只有一个键“除湿”,空调的除湿模式一般不考虑温度值,所以只有一个键,再就是关机键,也只有一个键。34个键分别对应于终端上的一个区块,另外还有一个复选框,用于选择“学习”还是“发码”状态。
供货情况:
1、评估套件:包括B型评估板、通信电缆、电源适配器、PC机软件,含邮递费。
2、样片:A型(烧录好程序的AT89C2051),B型(烧录好程序的W78E52)。
3、可按客户要求批量定制。
以上价格请来信联系。